
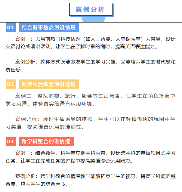
近日,为进一步落实新课标的学习,并更好地指导老师运用新课标进行教学实践,我校小学部英语教研组组开展了一次新课标的集中学习研讨活动,本次研讨会首先对英语新课标中的课程理念、课程目标部分又一次进行了集中解读,聚焦“践行学思结合、用创为本的英语学习活动观”进行深入研讨,全体英语组教师认为,这一点对于英语学习来说至关重要。英语学习一直再体验中学习,在实践中运用,在迁移中创新的学习理念,强调学生的主体地位,倡导任务型教学和合作学习,要求教师在教学中注重培养学生的综合语言运用能力。新课标强调学生的主体性和实践性,倡导在真实或模拟的情境中学习和运用英语。这种教学方式不仅能提高学生的英语交际能力,还能培养学生的跨文化意识和批判性思维。



与会教师围绕“新课标下如何创设有趣味性和时效性的英语情境”进行讨论和经验分享。大家积极发言,互相学习借鉴,共同探讨如何在实际教学中应用这些方法和策略。本次教研例会在热烈的气氛中结束。英语组教师纷纷表示,通过本次例会,他们更加深入地了解了新课标下的情境教学要求和方法,也学到了很多实用的教学策略和技巧。他们表示将把学到的知识和经验应用到实际教学中去,为学生的英语学习创造更加有趣和有效的环境。

评论
还能输入140字
用户评论
经过核实,本空间由于存在敏感词或非法违规信息或不安全代码或被其他用户举报,
已被管理员(或客服)锁定。
本空间现无法正常访问,也无法进行任何操作。
如需解锁请联系当地教育技术部门,由当地教育技术部门联系锁定人处理。
当前机构空间已被管理员(或客服)封锁。
目前机构空间无法正常访问,也无法进行任何操作。
如需重新开放,请联系当地教育技术部门,由当地教育技术部门联系管理员(或客服)处理。